Diodes Incorporated — Analog and discrete power solutions

Digital Input Audio Amplifiers

Class-D and Class-H  Solutions with Exceptional DSP

 
View products
 
 
 
 
 
 
 
 
 

Diodes Incorporated's Digital Class-D Amplifiers with digital interfaces deliver powerful, high-efficiency audio performance with precision EQvolume control, and dynamic range control—all in a streamlined design ideal for modern digital systems.

With 0.02% Total Harmonic Distortion, our audio amplifiers are engineered with Class-H architecture for the next generation of smart, connected and high-performance audio systems. Class-H architecture allows you to dynamically adjust supply rails to maximize efficiency and minimize power loss across varying audio levels. Diodes’ digital input amplifier portfolio supports I2CI2S and TDM interfaces for audio monitoring, sub-channel or echo cancellation. The PAMS58xx series offers unmatched integration of performance and digital signal processing features, listed below.

Key Features:

  • High-Resolution Audio: 96kHz/24-bit for clear and pristine sound
  • Best-in-Class Efficiency: ~92% efficiency across all the portfolio
  • Equalization (EQ): Program Tailored sound-to-speaker characteristics
  • Dynamic Range Control (DRC): No more distortion & volume control
  • Dynamic Range Boost (DRB): Enhanced range for preserved audio quality
  • Automatic Gain Limiting (AGL): Real-time supervision of output signal
  • Raw Audio Power: Output power up to 200W at 4Ω
  • Speaker Impedance: Support for speakers with 2Ω to 8Ω
  • Protection Features: Thermal, short-circuit, under/overvoltage
  • Spread Spectrum Modulation: Reduced EMI without affecting the audio output

Contact us for application-tailored support

Key Applications:

Consumer Devices Smart & IoT Audio Audio Bridges, DAC Modules Industrial Systems

Featured Products

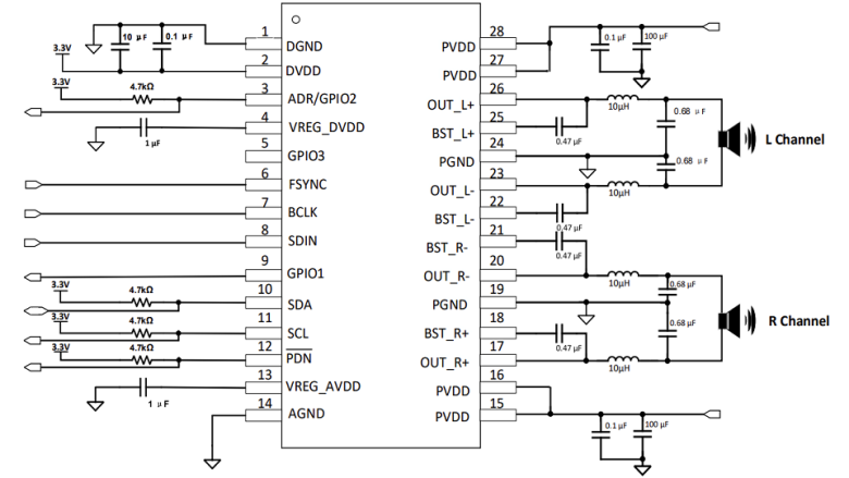
PAMS5804-typ-app-image.png

PAMS5804

- PVDD: 4.5V to 26.4V
- DVDD & I/O: 3.3V to 1.8V
- Power: 2 x 33W
- DSP(EQ+DRC/AGL): 2x10 Pre EQ
- Package: TSSOP-28EP (Type TH-1)

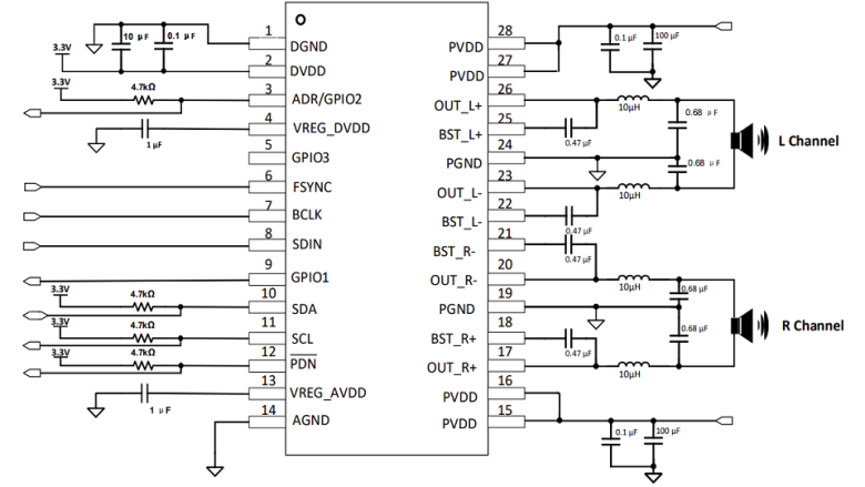
PAMS5825-typ-app-image.png

PAMS5825

- PVDD: 4.5V to 21V
- DVDD & I/O: 3.3V to 1.8V
- Power: 2 x 33W
- DSP(EQ+DRC/AGL): 2x10 Pre EQ + 2x5 post EQ
- Package: TSSOP-28EP (Type TH-1)

PAMS5827-typ-app-image.png

PAMS5827

- PVDD: 4.5V to 26.4V
- DVDD & I/O: 3.3V to 1.8V
- Power: 2 x 41W
- DSP(EQ+DRC/AGL): 2x11 Pre EQ + 2x1 post EQ
- Virtual bass enhancement
- Package: TSSOP-28EP (Type TH-1)